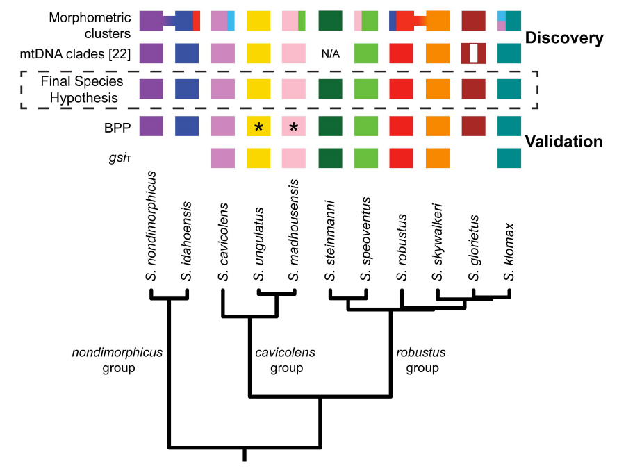
Research effort of PhD student Shahan Derkarabetian just published in PLoS One, entitled “Integrative taxonomy and species delimitation in harvestmen: A revision of the western North American genus Sclerobunus (Opiliones: Laniatores: Travunioidea)“, PLoS ONE 9(8): e104982. In my opinion, a superb example of modern taxonomy, using multiple lines of evidence to delimit species using objective criteria, and “finishing the job” by describing emergent species. This paper serves as a template (ample data, sophisticated analyses, digitally-rich species descriptions) for our continuing revisionary research on other travunioid harvestmen. 

